react-scripts の依存関係多すぎ
- カテゴリ:
- JavaScript
- コメント数:
- Comments: 0
◆ 重いと思ったら react-scripts
◆ グラフにすると……
◆ グラフにすると……
フォルダを整理していて使ってないのを消したり 別の HDD に移したりしていると 異常に時間がかかるものがありました
何が原因だろうと調べると node_modules です
node_modules はかなり重くなるし 仕方ないかなーと思ってましたが それでも異常と言っていいくらいに遅いです
Windows の削除ダイアログでは残りファイル数が減ったと思えば増えたりしてますし
そんなにいっぱいパッケージを入れた覚えがないところでも時間かかってるなぁと思ってもう少し調べると react-script が原因でした
http://npm.broofa.com
まずはシンプルなパッケージで試してみます
lit-element は lit-html のみに依存していて このサイトで表示するとこうなります

少し多めの koa を見るとこうです

シンプルといいつつけっこう依存パッケージがありますね
では react-scripts を見てみましょう

見えないですね……
クリックすると大きめの画像になりますが それでも各パッケージの名前は読めないくらいです
この読めないサイズでも 1431x6529 です
パッケージ名が読めるくらいのサイズにすると ファイルサイズが数十 MB もありアップロードできなくて仕方なくリサイズしました
詳しく見たい場合はこのサイトで直接見てみてください
http://npm.broofa.com/?q=react-scripts
その後 npm.broofa は npmgraph.js に名前が変わったようで古いドメインは使えなくなってました
https://npmgraph.js.org/
react-scripts の例
https://npmgraph.js.org/?q=react-scripts
何が原因だろうと調べると node_modules です
node_modules はかなり重くなるし 仕方ないかなーと思ってましたが それでも異常と言っていいくらいに遅いです
Windows の削除ダイアログでは残りファイル数が減ったと思えば増えたりしてますし
そんなにいっぱいパッケージを入れた覚えがないところでも時間かかってるなぁと思ってもう少し調べると react-script が原因でした
依存関係グラフ
npm の依存関係や全体サイズは package phobia や bundle phobia で見れますが 今回は依存パッケージのグラフを見たいのでグラフで見れるサービスを使いますhttp://npm.broofa.com
まずはシンプルなパッケージで試してみます
lit-element は lit-html のみに依存していて このサイトで表示するとこうなります

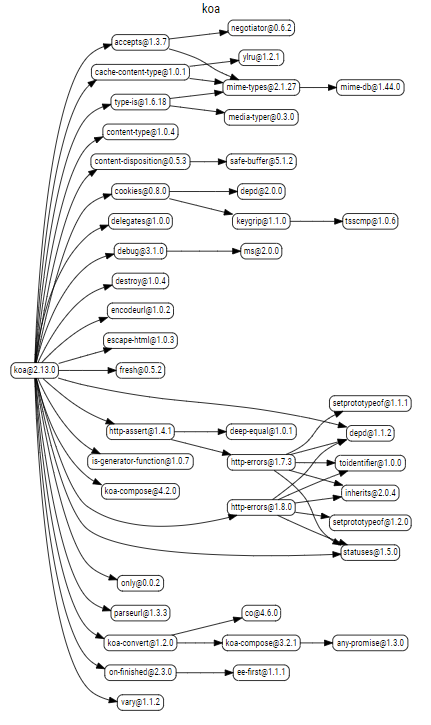
少し多めの koa を見るとこうです

シンプルといいつつけっこう依存パッケージがありますね
では react-scripts を見てみましょう

見えないですね……
クリックすると大きめの画像になりますが それでも各パッケージの名前は読めないくらいです
この読めないサイズでも 1431x6529 です
パッケージ名が読めるくらいのサイズにすると ファイルサイズが数十 MB もありアップロードできなくて仕方なくリサイズしました
詳しく見たい場合はこのサイトで直接見てみてください
http://npm.broofa.com/?q=react-scripts
その後 npm.broofa は npmgraph.js に名前が変わったようで古いドメインは使えなくなってました
https://npmgraph.js.org/
react-scripts の例
https://npmgraph.js.org/?q=react-scripts